FC-R05A Long Range Integrated Access Control Board is designed by 2 groups of 2.4G bluetooth card with high-effective to identify the current combine with 2 Groups of access control, both of card reading and access control and the judgment of flow of people access function.

FC-R05A Long Range Integrated Access Control Board is designed by 2 groups of 2.4G bluetooth card with high-effective to identify the current combine with 2 Groups of access control, both of card reading and access control and the judgment of flow of people access function.Support 2 groups Wiegand output、2 groups card reading input 、2 groups relay output、1 group alarm relay output,use RS485、RS232、TCP/IP communication way,maximum storage of 55,000 user cards and 220,000 records.
Battery life: 2 years(period of card sending is 0.5s)to 10 years(period of card sending is 30s). Distance of card reading: near(0-8m)、middle(0-20m)、far(0-120m)optional. Capability: 1000pcs/s(just card reading)、20pcs(Standalone access control).Operation Mode: Standalone access control、just card reader. Data rate: 19200bps (RS485、RS232),10/100M(TCP/IP)
Model: FC-R05A
Working Voltage:DC12V
Current: <500mA
Temperature: -25℃-75℃
Humidity: 10%-90%
Frequency: 2.4GHz
Communication way: 1 RS232,1 RS485,1 TCP/IP
Card Capacity: 55,000
Relays Output: 1 access control relay,1 alarm relay
Card Recording: 220,000
Speed of card reading: 0.5s-60s
Wiegand26/34 card reader: 2 Groups
Reading Speed: 0.5s-60s
Main board size: 80X60X10mm
Advantages:
1. The card reader support two operation modes: card reading and access control,suitable for different occasions.
2. Flexibility,distance have 3 optional modes : near、middle、far
3. Have a strong card reading and calculation accurately and rapidly
4. Card reading with long range and high speed
5. The system use high-frequency to transmit the signal,don’t affected by bad weather.
6. Strong compatibility,many groups of data interface output.
Outlooking:

Structure:


Wiring Diagram:

Application Notice:
1. When installation should pay attention to the lightning protection.
2. The card reader module should avoid working near the high voltage environment.
3. The power supply should use DC12V power supply.
4. Power Supply must need to use above DC12V 1A current, ensure that can provide enough electric to the reading moudle.
5. Should avoid similar equipment, similar equipment will interfere with each other.
6. Card can not be wrapped by metal, metal will block reading card.
7. Card battery life is determined by the card sending cycle, cycle is longer, the battery life is longer, please adjust the transmission cycle according to actual needs.
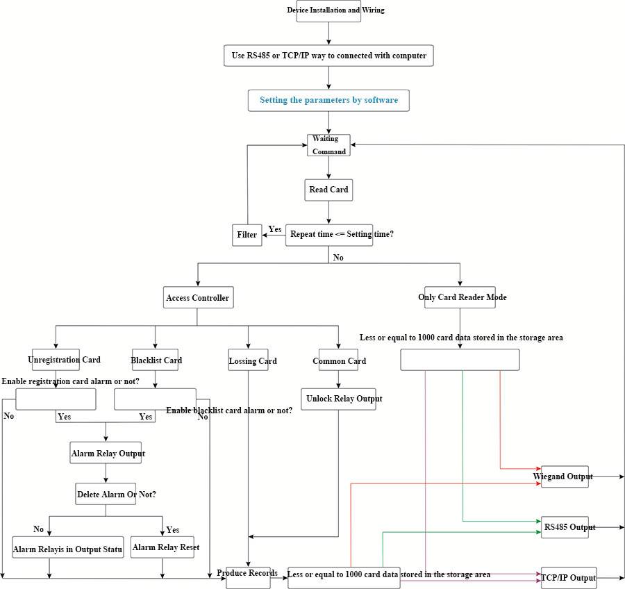
8. 'Reading Mode' do not support the privilege judgement, not open door and produce records, can read 1,000 cards in 1s.(This mode mostly used in home and school)
9. 'Access Mode' support the privilege judgement, can judge it is legal card or not. Support unlock、data keeping. 1s can handle 20 cards、privilege judgement、unlock or alarm、record keeping etc. (This mode mostly used in parking lot system)
10. RS485、WIEGAND and other communication bandwidth is small, when the reading module read more than one card, it will have a waiting to transfer data process.
11. The wiring distance of each communication port should be strictly according to the requirements. TCP/IP line should within 100 meters, RS485 line should within 1200m.
12. The length of AC power line can not over 100 meters, DC power line can not over 20m.
13. When the reading interface in short circuit status, support read card. Otherwise, cannot read card.
Product lightning protection:
1. In order to ensure the effect of lightning protection, can install the corresponding lightning arrester to the solid core line, and do the wiring and grounding work according to the standard. Lightning protection device to protect the connection between the equipment should be as short as possible, not more than 0.5 meters.
2. lightning protection devices must ensure good grounding, with national standards.
3. The whole wiring is shielded, and the ends of the shielding wire are grounded or buried.
4. Network wire, RJ-45 connector should adopt regular products, line sequence is correct.




